Wikimedia Foundation
![]() | |
| Founded |
June 20, 2003 St. Petersburg, Florida, U.S. |
|---|---|
| Founder | Jimmy Wales |
| Type | 501(c)(3), charitable organization |
| Focus | Free, open-content, wiki-based Internet projects |
| Location |
|
Area served | Worldwide |
| Method | Wikipedia, Wiktionary, Wikiquote, Wikibooks, Wikisource, Wikimedia Commons, Wikispecies, Wikinews, Wikiversity, Wikidata, Wikivoyage, Wikimedia Incubator, Meta-Wiki |
Key people |
Christophe Henner, chair of the board[1] Katherine Maher, Executive Director |
Revenue | |
| Expenses |
|
Employees | ~280 staff/contractors (as of October 2015)[3] |
| Website |
wikimediafoundation |
Wikimedia Foundation, Inc. (WMF) is an American non-profit and charitable organization headquartered in San Francisco, California. It is mostly known for participating in the Wikimedia movement. It owns the internet domain names of most movement projects and hosts sites like Wikipedia. The foundation was founded in 2003 by Jimmy Wales as a way to fund Wikipedia and its sister projects through non-profit means.[4][5]
As of 2015, the foundation employs over 280 people, with annual revenues in excess of US$75 million.[6] Christophe Henner is chairman of the board.[7] Katherine Maher is the executive director since March 2016.
Goal
The Wikimedia Foundation has stated its goal is to develop and maintain open content, wiki-based projects and to provide the full contents of those projects to the public free of charge.[8]
The Wikimedia Foundation was granted section 501(c)(3) status by the US Internal Revenue Code as a public charity in 2005.[9] Its National Taxonomy of Exempt Entities (NTEE) code is B60 (Adult, Continuing education).[10][11] The foundation's by-laws declare a statement of purpose of collecting and developing educational content and to disseminate it effectively and globally.[12]
History
In 2001, Jimmy Wales, an Internet entrepreneur, and Larry Sanger, a philosopher of knowledge and online community organizer, founded Wikipedia and Nupedia as Internet encyclopedias. The project was originally funded by Bomis, Wales' for-profit business. As Wikipedia's popularity skyrocketed, revenues to fund the project stalled.[4] Since Wikipedia was depleting Bomis' resources, Wales and Sanger thought of a charity model to fund the project.[4] The Wikimedia Foundation was incorporated in Florida on June 20, 2003.[5][13] It applied to the United States Patent and Trademark Office to trademark Wikipedia on September 17, 2004. The mark was granted registration status on January 10, 2006. Trademark protection was accorded by Japan on December 16, 2004, and, in the European Union, on January 20, 2005. There were plans to license the use of the Wikipedia trademark for some products, such as books or DVDs.[14]
In April 2005, the US Internal Revenue Service approved the foundation as an educational foundation in the category "Adult, Continuing education", meaning all contributions to the foundation are tax-deductible for US federal income tax purposes.
On December 11, 2006, the Foundation's board noted that the corporation could not become the membership organization initially planned but never implemented due to an inability to meet the registration requirements of Florida statutory law. Accordingly, the by-laws were amended to remove all reference to membership rights and activities. The decision to change the bylaws was passed by the board unanimously.[15]
On September 25, 2007, the foundation's board gave notice that the operations would be moving to the San Francisco Bay Area. Major considerations cited for choosing San Francisco were proximity to like-minded organizations and potential partners, a better talent pool, as well as cheaper and more convenient international travel than is available from St. Petersburg, Florida.[16][17][18]
Lila Tretikov was appointed executive director of the Wikimedia Foundation in May 2014. She resigned in March 2016. Former chief communications officer Katherine Maher was appointed the interim executive director, a position made permanent in June 2016.
Projects and initiatives
Wikimedia projects
In addition to Wikipedia, the foundation operates other wikis that follow the free content model with their main goal being the dissemination of knowledge. These include:
![]() |
Name: Wikibooks Description: collection of textbooks Website: www |
|
Name: Wikinews Description: online newspaper Website: www |
![]() |
Name: Wikispecies Description: taxonomic catalogue of species Website: species |
| |
Name: Wikidata Description: knowledge base Website: www |
|
Name: Wikipedia Description: online encyclopedia Website: www |
|
Name: Wikiversity Description: collection of tutorials and courses, while also serving as a hosting point to coordinate research. Website: www |
![]() |
Name: Wikimedia Commons Description: repository of images, sounds, videos, and general media. Website: commons |
![]() |
Name: Wikiquote Description: collection of quotations Website: www |
![]() |
Name: Wikivoyage Description: travel guide Website: www |
![]() |
Name: Meta-Wiki Description: central site to coordinate all Wikimedia projects. Website: meta |
![]() |
Name: Wikisource Description: digital library Website: www |
|
Name: Wiktionary Description: online dictionary and thesaurus Website: www |
Movement affiliates
Wikimedia movement affiliates are independent, but formally recognized, groups of people intended to work together to support and contribute to the Wikimedia movement. The Wikimedia Foundation's Board of Trustees has approved three active models for movement affiliates: chapters, thematic organizations, and user groups. Movement affiliates are intended to organize and engage in activities to support and contribute to the Wikimedia movement, such as regional conferences, outreach, edit-a-thons, hackathons, public relations, public policy advocacy, GLAM engagement, and Wikimania.[19][20][21]
Recognition of a chapter and thematic organization is approved by the foundation's board. Recommendations on recognition of chapters and thematic organizations are made to the foundation's board by an Affiliations Committee, composed of Wikimedia community volunteers. The Affiliations Committee approves the recognition of individual user groups. While movement affiliates are formally recognized by the Wikimedia Foundation, they are independent of the Wikimedia Foundation, with no legal control of nor responsibility for the Wikimedia projects.[20][21][22]
The foundation began recognizing chapters in 2004.[23] In 2010, development on additional models began. In 2012, the foundation approved, finalized, and adopted the thematic organization and user group recognition models. An additional model, movement partners, was also approved but as of 27 October 2015 has not yet been finalized or adopted.[19][21][24]
Wikimania
Each year, an international conference called Wikimania brings the people together who are involved in the Wikimedia organizations and projects. The first Wikimania was held in Frankfurt, Germany, in 2005. Nowadays, Wikimania is organized by a committee supported usually by the national chapter, in collaboration with the Wikimedia Foundation. Wikimania has been held in cities such as Buenos Aires,[25] Cambridge,[26] Haifa,[27] Hong Kong,[28] and London.[29] In 2015, Wikimania took place in Mexico City.[30] In 2016, Wikimania was held in Esino Lario, Italy.[31]
Strategic plan


In response to the growing size and popularity of Wikipedia, the Wikimedia Foundation announced a Strategic Plan to improve and sustain the Wikimedia movement. The plan was announced in July 2009, followed by a process of interviews and surveys with people from across the Wikimedia movement, including board of trustees, members of staff and volunteer editors.[32] The ongoing plan was intended to be the basis of a five-year plan to further outreach, improve content quality and quality control, and optimising operational areas such as finance and infrastructure.[33]
Wikipedia Usability Initiative
In December 2008, the Wikimedia Foundation announced a restricted donation grant of US$890,000 from the Stanton Foundation, to improve Wikipedia's accessibility.[34] Later named the Wikipedia Usability Initiative, the grant was used by the Wikimedia Foundation to appoint project-specific staff to the technology department.[35]
A series of surveys were conducted throughout 2009. This began with a qualitative environment survey on MediaWiki extensions, followed by a Qualitative Statistical Survey focusing on volume of edits, number of new users, and related statistics. In March 2009, a usability and experience study was carried out on new and non-editors of the English Wikipedia. The aim was to discover what obstacles participants encountered while editing Wikipedia, ranging from small changes to more complicated syntax such as templates. The study recruited 2500 people for in-person laboratory testing via the Wikipedia website, which was filtered down to ten participants. The results were collated and used by the technology team to improve Wikipedia's usability.[36] The Usability and Experience Study was followed up by the Usability, Experience and Progress Study in September 2009. This study recruited different new and non-editors for in-person trials on a new Wikipedia skin.[37]
The initiative ultimately culminated in a new Wikipedia skin named Vector, constructed based on the results of the usability studies. This was introduced by default in stages, beginning in May 2010.[38]
Public Policy Initiative
In May 2010, the Wikimedia Foundation announced the Public Policy Initiative, following a US$1.2 million donation by the Stanton Foundation. The Initiative was set up to improve articles relating to public policy–related issues.[39] As part of the initiative, Wikipedia collaborated with ten universities to help students and professors create and maintain articles relating to public policy.[40] Volunteer editors of Wikipedia, known as "ambassadors", provided assistance to students and professors. This was either done on campus sites or online.[41]
Technology
The foundation employs technology including hardware and software to run its projects.
Hardware


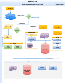
Wikipedia employed a single server until 2004, when the server setup was expanded into a distributed multitier architecture.[42]
In January 2005, the project ran on 39 dedicated servers in Florida. This configuration included a single master database server running MySQL, multiple slave database servers, 21 web servers running the Apache HTTP Server, and seven Squid cache servers.
Wikimedia currently runs on dedicated clusters of Linux servers (mainly Ubuntu).[43][44] As of December 2009, there were 300 in Florida and 44 in Amsterdam.[45] The number of servers needed to run the infrastructure has been mostly stable since then: 520 servers are used in the main cluster (eqiad) as of November 2015.[46]
As of 2015, the system still runs on central master database and application servers, but there are several cache layers with various ever-changing technologies, as well as a multitude of subsystems for DNS resolution, load balancing, metrics, monitoring, other system administration etc.[47]
Softwаrе
The operation of Wikimedia depends on MediaWiki, a custom-made, free and open-source wiki software platform written in PHP and built upon the MySQL database.[48] The software incorporates programming features such as a macro language, variables, a transclusion system for templates, and URL redirection. MediaWiki is licensed under the GNU General Public License and it is used by all Wikimedia projects, as well as many other wiki projects. Originally, Wikipedia ran on UseModWiki written in Perl by Clifford Adams (Phase I), which initially required CamelCase for article hyperlinks; the present double bracket style was incorporated later. Starting in January 2002 (Phase II), Wikipedia began running on a PHP wiki engine with a MySQL database; this software was custom-made for Wikipedia by Magnus Manske. The Phase II software was repeatedly modified to accommodate the exponentially increasing demand. In July 2002 (Phase III), Wikipedia shifted to the third-generation software, MediaWiki, originally written by Lee Daniel Crocker. Several MediaWiki extensions are installed to extend the functionality of MediaWiki software. In April 2005, a Lucene extension[49][50] was added to MediaWiki's built-in search and Wikipedia switched from MySQL to Lucene for searching. Currently Lucene Search 2.1,[51] which is written in Java and based on Lucene library 2.3,[52] is used. Wikimedia Foundation also uses CiviCRM[53] and WordPress.[54]
The Foundation published official Wikipedia mobile apps for Android and iOS devices and in March 2015, the apps were updated to include mobile user friendly features.[55]
Finances
In general

The Wikimedia Foundation relies on public contributions and grants to fund its mission.[56] It is exempt from federal income tax[56][57] and from state income tax.[56][58] It is not a private foundation, and contributions to it qualify as tax-deductible charitable contributions.[56]
The continued technical and economic growth of each of the Wikimedia projects is dependent mostly on donations but the Wikimedia Foundation also increases its revenue by alternative means of funding such as grants, sponsorship, services and brand merchandising. The Wikimedia OAI-PMH update feed service, targeted primarily at search engines and similar bulk analysis and republishing, has been a source of revenue for several years,[56] but is no longer open to new customers.[59] DBpedia was given access to this feed free of charge.[60] In July 2014, the Foundation announced it would be accepting Bitcoin donations.[61]
Since the end of fiscal year ended 2004, the Foundation's net assets have grown from US$57,000[62] to US$53.5 million at the end of fiscal year ended June 30, 2014.[63] Under the leadership of Sue Gardner, who joined the Wikimedia Foundation in 2007, the Foundation's staff levels, number of donors and revenue have seen very significant growth.[64]

In 2007, Charity Navigator gave Wikimedia an overall rating of three out of four possible stars[65] (one out of four in efficiency, which has been criticised).[66] Charity Navigator gave three out of four possible stars in overall rating for fiscal years 2008 and 2009 which improved to four-stars in 2010.[67] As of June 2016, the current overall rating had returned down to three stars – dragged down by an 85.17 (out of 100) for its Financial performance.[68]
Grants

In March 2008, the Foundation announced a large donation, at the time its largest donation yet: a three-year, US$3 million grant from the Alfred P. Sloan Foundation.[69]
In 2009, the Foundation received four grants – the first grant was a US$890,000 Stanton Foundation grant which was aimed to help study and simplify user interface for first-time authors of Wikipedia.[70] The second was a US$300,000 Ford Foundation Grant, given in July 2009, for Wikimedia Commons that aimed to improve the interfaces and workflows for multimedia uploading on Wikimedia websites.[71] In August 2009, the Foundation received a US$500,000 grant from The William and Flora Hewlett Foundation.[72] Lastly, in August 2009, the Omidyar Network issued a potential US$2 million in "grant" funding to Wikimedia.[73]
In 2010, the Google corporation donated US$2 million to the Foundation.[74] Also in 2010, the William and Flora Hewlett Foundation pledged a US$800,000 grant and all was funded during 2011.
In March 2011, the Alfred P. Sloan Foundation authorized another US$3 million grant to continue to develop and maintain the Foundation's mission. The grant was to be funded over three years with the first US$1 million funded in July 2011 and the remaining US$2 million was scheduled to be funded in August 2012 and 2013. In August 2011, the Stanton Foundation pledged to fund a US$3.6 million grant of which US$1.8 million was funded and the remaining was due to be funded in September 2012. As of 2011, this was the largest grant received by the Wikimedia Foundation to-date.[75] In November 2011, the Foundation received a US$500,000 donation from Google co-founder Sergey Brin and his wife.[76][77]
In 2012, the Foundation was awarded a grant of US$1.25 million from the historians Lisbet Rausing[76] and Peter Baldwin through Charities Aid Foundation, scheduled to be funded in five equal installments. The first installment of US$250,000 was received in April 2012 and the remaining were to be funded in December 2012 through 2015. In 2014, the Foundation received the largest single gift in its history, a $5 million unrestricted donation from an anonymous donor supporting $1 million worth of expenses annually for the next five years.[78]
In 2015 a grant agreement was reached with the John S. and James L. Knight Foundation to build a search engine called Knowledge Engine (Wikimedia Foundation).[79]
Financial summary
| Fiscal year | Revenue | Year-over-year ratio (revenue) |
Expenses | Year-over-year ratio (expenses) |
Net assets | Year-over-year ratio (net assets) | ||||||||||||
|---|---|---|---|---|---|---|---|---|---|---|---|---|---|---|---|---|---|---|
| 2003–2004[80] |
|
|
|
|
|
| ||||||||||||
| 2004–2005[80] |
|
|
|
|
|
| ||||||||||||
| 2005–2006[80] |
|
|
|
|
|
| ||||||||||||
| 2006–2007[81] |
|
|
|
|
|
| ||||||||||||
| 2007–2008[82] |
|
|
|
|
|
| ||||||||||||
| 2008–2009[83] |
|
|
|
|
|
| ||||||||||||
| 2009–2010[84] |
|
|
|
|
|
| ||||||||||||
| 2010–2011[85] |
|
|
|
|
|
| ||||||||||||
| 2011–2012[86] |
|
|
|
|
|
| ||||||||||||
| 2012–2013[87] |
|
|
|
|
|
| ||||||||||||
| 2013–2014[6] |
|
|
|
|
|
| ||||||||||||
| 2014–2015[6] |
|
|
|
|
|
| ||||||||||||
| 2015–2016[2] |
|
|
|
|
|
|
Governance
Board of Trustees
The Board of Trustees has ultimate authority of all the businesses and affairs of the Foundation. It is composed of ten members:
- four who are appointed by the Board itself;
- three who are selected by the community encompassed by all the different Wikimedia projects;
- two who are selected by the local chapters and thematic organizations;
- and one emeritus for the foundation's founder, Jimmy Wales.[88]
Three permanent entities support the board on its mission and responsibilities: an executive director, who leads and oversees the operational arm of the foundation; an advisory board composed of individuals selected by the board itself that advise the board on different matters; and standing committees to which the board delegates certain matters while retaining ultimate authority. The board has also at times created other orthodox entities to support itself, such as executive secretaries and ad-hoc committees established for specific tasks.
The current board comprises Christophe Henner as Chairman and María Sefidari as Vice-Chairman, together with Alice Wiegand, Nataliia Tymkiv, Kelly Battles, Dariusz Jemielniak, Guy Kawasaki, and Jimmy Wales as members at-large.[89] There are two vacant seats, most recently occupied by Denny Vrandečić and Arnnon Geshuri.
In a high-profile decision of 2015, James Heilman was removed from the board,[90][91] with little explanation.[90] In January 2016, Arnnon Geshuri stepped down from the board following a controversy about an agreement he executed when at Google, violating US anti-trust law. The participating companies paid US$415 million in a class action suit on behalf of affected employees.[92][93]
Advisory board
The Advisory Board, according to the Wikimedia Foundation, is an international network of experts who have agreed to give the foundation meaningful help on a regular basis in many different areas, including law, organizational development, technology, policy, and outreach.[94]
Staff
First appointments

In 2004, the foundation appointed Tim Starling as developer liaison to help improve the MediaWiki software, Daniel Mayer as chief financial officer (finance, budgeting, and coordination of fund drives), and Erik Möller as content partnership coordinator. In May 2005, the foundation announced seven more official appointments.[95]
In January 2006, the foundation created several committees, including the Communication Committee, in an attempt to further organize activities essentially handled by volunteers at that time.[96] Starling resigned that month to spend more time on his PhD program.
Employees

The foundation's functions were, for the first few years, executed almost entirely by volunteers. In 2005, it had only two employees, Danny Wool, a coordinator, and Brion Vibber, a software manager.
As of October 4, 2006, the foundation had five paid employees:[97] two programmers, an administrative assistant, a coordinator handling fundraising and grants, and an interim executive director,[98] Brad Patrick, previously the foundation's general counsel. Patrick ceased his activity as interim director in January 2007, and then resigned from his position as legal counsel, effective April 1, 2007. He was replaced by Mike Godwin, who served as general counsel and legal coordinator from July 2007[99] until 2010.
In January 2007, Carolyn Doran was named chief operating officer and Sandy Ordonez joined as head of communications.[100] Doran began working as a part-time bookkeeper in 2006 after being sent by a temporary agency. Doran later left the foundation in July 2007, and Sue Gardner was hired as consultant and special advisor (later CEO). Doran's departure from the organization was cited by Florence Devouard as one of the reasons the foundation took about seven months to release its fiscal 2007 financial audit.[101]

Danny Wool, officially the grant coordinator but also largely involved in fundraising and business development, resigned in March 2007. He accused Wales of misusing the foundation's funds for recreational purposes, and said that Wales had his Wikimedia credit card taken away in part because of his spending habits, a claim Wales denied.[102] In February 2007, the foundation added a new position, chapters coordinator, and hired Delphine Ménard,[103] who had been occupying the position as a volunteer since August 2005. Cary Bass was hired in March 2007 in the position of volunteer coordinator. Oleta McHenry was brought in as accountant in May 2007, through a temporary placement agency and made the official full-time accountant in August 2007. In January 2008, the foundation appointed Veronique Kessler as the new chief financial and operating officer, Kul Wadhwa as head of business development, and Jay Walsh as head of communications.
By early 2015, the foundation had well over 200 employees.
Disputes and lawsuits

Many disputes have resulted in litigation[104][105][106][107] while others have not.[108] Attorney Matt Zimmerman stated, "Without strong liability protection, it would be difficult for Wikipedia to continue to provide a platform for user-created encyclopedia content."[109]
In December 2011, the Foundation hired Washington, DC lobbyist Dow Lohnes Government Strategies LLC to lobby the United States Congress with regard to "Civil Rights/Civil Liberties" and "Copyright/Patent/Trademark."[110] At the time of the hire the Foundation was concerned specifically about a bill known as the Stop Online Piracy Act.[111]
In October 2013, a German Court ruled that the Wikimedia Foundation can be held liable for content added to Wikipedia.[112]
In June 2014, a copyright infringement lawsuit was filed by Bildkonst Upphovsrätt i Sverige against Wikimedia Sweden.[113]
On June 20, 2014, a defamation lawsuit (Law Division civil case No. L-1400-14) involving Wikipedia editors was filed with the Mercer County Superior Court in New Jersey seeking, inter alia, compensatory and punitive damages.[114][115]
In a March 10, 2015, op-ed for The New York Times, Wales and Tretikov announced the Foundation was filing a lawsuit against the National Security Agency, calling into question its practice of mass surveillance, which they argued infringed the constitutional rights of the Foundation's readers, editors and staff.[116][117][118] On October 23, 2015, the United States District Court for the District of Maryland dismissed the suit Wikimedia Foundation v. NSA on grounds of standing. US District Judge T. S. Ellis III ruled that the plaintiffs could not plausibly prove they were subject to upstream surveillance, and that their argument is riddled with assumptions, speculations and mathematical gymnastics.[119][120] The plaintiffs filed an appeal with the United States Court of Appeals for the Fourth Circuit on February 17, 2016.[121]
In February 2016, Lila Tretikov announced her resignation as executive director, as a result of the WMF's controversial Knowledge Engine project and disagreements with the staff.[122][123]
References
- ↑ Cbrown1023. "Board of Trustees". Wikimedia Foundation. Retrieved July 22, 2015.
- 1 2 3 "Wikimedia Foundation, Inc. Financial Statements June, 2016 and 2015" (PDF). Wikimedia Foundation. Retrieved November 15, 2016.
- ↑ "Staff and contractors page (Wikimedia Foundation website)". Wikimedia Foundation. Retrieved August 7, 2015.
- 1 2 3 Neate, Rupert (October 7, 2008). "Wikipedia founder Jimmy Wales goes bananas". The Daily Telegraph. Retrieved October 25, 2009.
The encyclopedia's huge fan base became such a drain on Bomis's resources that Mr Wales, and co-founder Larry Sanger, thought of a radical new funding model – charity.
- 1 2 Jimmy Wales (June 20, 2003). "Announcing Wikimedia Foundation". mail:wikipedia-l. Retrieved November 26, 2012.
- 1 2 3 "Wikimedia Foundation, Inc. Financial Statements June, 2016 and 2015" (PDF). Wikimedia Foundation. Retrieved November 15, 2016.
- ↑ "Wikipedia editors force trustee to resign". Irish Examiner. January 28, 2016.
- ↑ Devouard, Florence. "Mission statement". Wikimedia Foundation. Archived from the original on September 1, 2007. Retrieved January 28, 2008.
- ↑ Charity Navigator Charity Navigator IRS (Forms 990) Tab. Page accessed January 31, 2016
- ↑ "NTEE Classification System". Retrieved January 28, 2008.
- ↑ "NCCS definition for Adult Education". Archived from the original on December 26, 2007. Retrieved January 28, 2008.
- ↑ Jd. "Wikimedia Foundation bylaws". Wikimedia Foundation. Archived from the original on April 20, 2007. Retrieved January 28, 2008.
- ↑ Florida Department of State, Division of Corporations. Wikimedia Foundation, Inc Record and Letters of Incoporation, Wikimedia Foundation, filed June 20, 2003
- ↑ Nair, Vipin (December 5, 2005). "Growing on volunteer power". Business Line. Retrieved December 26, 2008.
- ↑ Bylaws revision.
- ↑ Moncada, Carlos (September 25, 2007). "Wikimedia Foundation Moving To Another Bay Area". The Tampa Tribune. Archived from the original on December 28, 2007.
- ↑ Mullins, Richard (September 26, 2007). "Online Encyclopedia To Leave St. Petersburg For San Francisco". The Tampa Tribune. Archived from the original on December 28, 2007.
- ↑ Kim, Ryan (October 10, 2007). "Wikipedia team plans move to San Francisco". San Francisco Chronicle.
- 1 2 Various. "Wikimedia movement affiliates". meta.wikimedia.org. Wikimedia Foundation. Retrieved 2015-10-27.
- 1 2 Various. "Wikimedia movement affiliates/Frequently asked questions". meta.wikimedia.org. Wikimedia Foundation. Retrieved 2015-10-27.
- 1 2 3 Various. "Wikimedia movement affiliates/Models - Meta". meta.wikimedia.org. Wikimedia Foundation. Retrieved 2015-10-27.
- ↑ Various. "Affiliations Committee". meta.wikimedia.org. Wikimedia Foundation. Retrieved 2015-10-27.
- ↑ Various. "Wikimedia chapters". Wikimedia Foundation. Retrieved 2015-10-27.
- ↑ Various (March 31, 2012). "Resolution:Recognizing Models of Affiliations - Wikimedia Foundation". wikimediafoundation.org. Wikimedia Foundation. Retrieved 2015-10-27.
- ↑ "Wikimania". wikimedia.org. Retrieved 2015-10-25.
- ↑ "The Many Voices of Wikipedia, Heard in One Place". New York Times. August 7, 2006.
- ↑ Levin, Verony (August 5, 2011). "Wikimania Conference at Its Peak; Founder Jimmy Wales to Speak Tomorrow". TheMarker (in Hebrew). Retrieved August 12, 2011.
- ↑ Lu Huang, Keira (July 29, 2013). "Wikimania challenge for Hong Kong as conference comes to town". South China Morning Post Publishers Ltd.
- ↑ "Wikimania! Head to Wikipedia's first ever London festival". Time Out London. August 6, 2014.
- ↑ "Main Page – Wikimania 2015 in Mexico City". wikimania2015.wikimedia.org. Retrieved 2015-06-19.
- ↑ Wikimania 2016 bids/Esino Lario, retrieved 2015-05-17
- ↑ "Strategic Plan/Background and Context". Wikimedia Strategy. Wikimedia Foundation. Retrieved November 13, 2011.
- ↑ "Emerging strategic priorities". Wikimedia Strategy. Wikimedia Foundation. Retrieved November 13, 2011.
- ↑ Az1568. "Press releases/Wikipedia to become more user-friendly for new volunteer writers". Wikimedia Foundation. Retrieved November 13, 2011.
- ↑ Mailing list post by Brion Vibber, chief technology officer to the Wikimedia Foundation (January 9, 2009)
- ↑ "Usability and Experience Study". Wikimedia Usability. Wikimedia Foundation. Retrieved November 14, 2011.
- ↑ "Usability, Experience, and Progress Study". Wikimedia Usability. Wikimedia Foundation. Retrieved November 14, 2011.
- ↑ Mailing list post by Jay Walsh, Head of Communications to the Wikimedia Foundation (May 2010)
- ↑ Pantages, Moka. "Press releases/May 2010 Wikimedia Foundation will engage academic experts and students to improve public policy information". Wikimedia Foundation. Retrieved November 13, 2011.
- ↑ Hicklin, Andrea. "UC Berkeley students help improve Wikipedia's credibility". UC Berkeley News Center. Retrieved November 13, 2011.
- ↑ Nelson, Anne. "Wikipedia Taps College 'Ambassadors' to Broaden Editor Base". Mediashift. Public Broadcasting Service. Retrieved November 13, 2011.
- ↑ "Aulinx". Archived from the original on July 10, 2004.
- ↑ Weiss, Todd R. (October 9, 2008). "Wikipedia simplifies IT infrastructure by moving to one Linux vendor". Computerworld. Retrieved November 1, 2008.
- ↑ Paul, Ryan (October 9, 2008). "Wikipedia adopts Ubuntu for its server infrastructure". Ars Technica. Retrieved November 1, 2008.
- ↑ "Wikimedia servers". Retrieved August 16, 2013.
- ↑ "Ganglia:: Wikimedia Grid Report".
- ↑ "Upstream projects".
- ↑ Bergman, Mark. "Wikimedia Architecture" (PDF). Wikimedia Foundation Inc. Retrieved June 27, 2008.
- ↑ Snow, Michael. "Lucene search: Internal search function returns to service". Wikimedia Foundation Inc. Retrieved February 26, 2009.
- ↑ Vibber, Brion. "[Wikitech-l] Lucene search". Retrieved February 26, 2009.
- ↑ "Extension:Lucene-search". Wikimedia Foundation Inc. Retrieved August 31, 2009.
- ↑ "mediawiki – Revision 55688: /branches/lucene-search-2.1/lib". Wikimedia Foundation Inc. Retrieved August 31, 2009.
- ↑ Wikimedia & FourKitchens support CiviCRM development Wikimedia blog, June 10, 2009
- ↑ "Wikimedia Blog". Blog.wikimedia.org. Retrieved July 7, 2013.
- ↑ Wikipedia – Android Apps on Google Play. Retrieved 15 April 2015.
- 1 2 3 4 5 "Wikimedia Foundation, Inc. – Financial Statements – June 30, 2011 and 2010" (PDF). Wikimedia Foundation. Retrieved 2015-10-25.
- ↑ See also Section 501(c)(3) of the Internal Revenue Code
- ↑ See also Chapter 220.13 of the Florida Statutes
- ↑ Wikimedia update feed service
- ↑ Bizer, C (September 2009). "Web Semantics: Science, Services and Agents on the World Wide Web". 7 (3): 154–165
- ↑ Ember, Sydney (July 31, 2014). "Wikipedia Begins Taking Donations in Bitcoin". New York Times. Retrieved July 31, 2014.
- ↑ "Wikimedia Foundation, Inc. – Financial Statements – June 30, 2006–2004" (PDF). Wikimedia Foundation.
- ↑ "Wikimedia Foundation, Inc. Financial Statements June, 2014 and 2013" (PDF). Upload.wikimedia.org. Retrieved December 11, 2014.
- ↑ "Sue Gardner". Forbes. April 18, 2012. Retrieved November 26, 2012.
- ↑ "Charity Navigator Rating – Wikimedia Foundation". charitynavigator.org. October 8, 2010. Retrieved October 8, 2010.
- ↑ "Wikipedia doesn't need your money – so why does it keep pestering you?". theregister.co.uk. December 20, 2012. Retrieved December 24, 2012.
- ↑ "Charity Navigator Rating – Wikimedia Foundation – Historical Data (Note: Requires free login)". charitynavigator.org. Retrieved December 24, 2012.
- ↑ "Charity Navigator Rating – Wikimedia Foundation". Charitynavigator.org. Retrieved 7 June 2016.
- ↑ "Sloan Foundation to Give Wikipedia $3M". Associated Press. Archived from the original on March 29, 2008.
- ↑ "Stanton Grant Q&A". Wikimedia Foundation. December 3, 2008.
- ↑ "Blog.wikimedia.org". Blog.wikimedia.org. Retrieved December 5, 2011.
- ↑ "Wikimediafoundation.org". Wikimediafoundation.org. Retrieved December 5, 2011.
- ↑ Press release, Omidyar Network Commits , Million Grant to Wikimedia Foundation, August 25, 2009.
- ↑ Parr, Ben (February 16, 2010). "Google Gives $2 Million to Wikipedia's Foundation". Mashable.com. Retrieved December 5, 2011.
- ↑ Walsh, Jay (October 5, 2011). "Wikimedia receives US$3.5 million grant from Stanton Foundation". Wikimedia Community blog. Wikimedia Foundation. Retrieved October 10, 2011.
- 1 2 "Foundation Grants". Meta.wikimedia.org. Retrieved November 26, 2012.
- ↑ Shaw, Lucas. "More Anti-Piracy Bill Co-Sponsors Bail (Updated)". Reuters. Retrieved 2015-10-25.
- ↑ "2014-2015 Fundraising Report". Wikimedia Foundation. October 1, 2015.
- ↑ wmf:File:Knowledge engine grant agreement.pdf, 18 September 2015. Published 11 February 2016, retrieved 16 February 2016.
- 1 2 3 "Wikimedia Foundation, Inc. Financial Statements June 30, 2006, 2005 and 2004" (PDF). Wikimedia Foundation. Retrieved November 26, 2012.
- ↑ "Microsoft Word – {F0900CC7-D37E-4CDF-95E3-B1F38D7DCD03}.doc" (PDF). Retrieved November 26, 2012.
- ↑ "Microsoft Word – 31935 SFO Wikimedia fs.doc" (PDF). Retrieved November 26, 2012.
- ↑ "Wikimedia Foundation, Inc. Financial Statements June 30, 2009 and 2008" (PDF). Wikimedia Foundation. Retrieved November 26, 2012.
- ↑ "Wikimedia Foundation, Inc. Financial Statements June 30, 2010 and 2009" (PDF). Wikimedia Foundation. Retrieved November 26, 2012.
- ↑ "Wikimedia Foundation, Inc. Financial Statements June, 2011 and 2010" (PDF). Wikimedia Foundation. Retrieved 2015-10-25.
- ↑ "Wikimedia Foundation, Inc. Financial Statements June, 2012 and 2011" (PDF). Wikimedia Foundation. Retrieved December 26, 2012.
- ↑ "Wikimedia Foundation, Inc. Financial Statements June, 2013 and 2012" (PDF). Wikimedia Foundation. Retrieved December 14, 2013.
- ↑ Walsh, Jay. "Board of Trustees Restructure Announcement". Wikimedia Foundation. Archived from the original on April 27, 2008. Retrieved April 26, 2008.
- ↑ "Board of Trustees". Wikimedia Foundation. Retrieved 2016-02-06.
- 1 2 Lih, Andrew (15 January 2016). "Wikipedia just turned 15 years old. Will it survive 15 more?". The Washington Post. Retrieved 16 January 2016.
- ↑ Torsten Kleinz (December 29, 2015). "Wikimedia Foundation feuert Vorstandsmitglied". heise online.
- ↑ Mullin, Joe (January 27, 2016). "Wikimedia's newest board appointment steps down amid editor hostility". Ars Technica.
- ↑ Wikipedia editors revolt, vote "no confidence" in newest board member, ArsTechnica, 2016-01-25.
- ↑ "Advisory Board". Wikimedia Foundation. Retrieved September 29, 2013.
- ↑ Snow, Michael (May 30, 2005). "Wikimedia names seven to official positions". The Signpost. Retrieved 2016-04-26.
- ↑ Devouard, Florence. "Resolutions". Wikimedia Foundation. Archived from the original on January 21, 2008. Retrieved February 4, 2008.
- ↑ Jimmy Wales (October 4, 2006). Charlie Rose (46:22) (TV-Series). Google Video: Charlie Rose. Archived from the original (internet video) on October 14, 2006. Retrieved December 8, 2006.
- ↑ Korg. "Wikimedia Foundation Announces Interim Executive Director". Wikimedia Foundation. Archived from the original on June 12, 2006. Retrieved June 12, 2006.
- ↑ Mailing list post by the Chair of the Wikimedia Foundation's Board of Trustees announcing the appointment.
- ↑ Danny. "Current staff". Wikimedia Foundation. Archived from the original on February 1, 2007. Retrieved February 1, 2007.
- ↑ Ral315 (November 19, 2007). "Signpost interview: Florence Devouard". The Wikipedia Signpost. Retrieved February 19, 2008.
- ↑ Moses, Asher (March 5, 2008). "Wikipedia's Jimmy Wales accused of expenses rort". Sydney Morning Herald. Retrieved October 25, 2013.
- ↑ "Resolution: Chapters coordinator"., wikimediafoundation.org
- ↑ "Mondaq.com". Mondaq.com. Retrieved December 5, 2011.
- ↑ Neuburger, Jeffrey D. (November 13, 2008). "PBS.org". PBS.org. Retrieved December 5, 2011.
- ↑ "PS-Inside.com". Pr-inside.com. Archived from the original on August 12, 2011. Retrieved December 5, 2011.
- ↑ Timmer, John (August 13, 2008). "Judge puts defamation lawsuit against Wikipedia to the sword". Ars Technica. Retrieved March 10, 2015.
- ↑ Foresman, Chris (April 23, 2009). "ArsTechnica.com". ArsTechnica.com. Retrieved December 5, 2011.
- ↑ "EFF and Sheppard Mullin Defend Wikipedia in Defamation Case" (Press release). Electronic Frontier Foundation. May 2, 2008. Retrieved March 11, 2014.
- ↑ New Client Registration House of Representatives Lobbying Disclosure December 12, 2011 Archived October 16, 2012, at the Wayback Machine.
- ↑ Masnick, Mike (December 14, 2011). "Wikipedia Explains, In Great Detail, How Even An Updated SOPA Hurts The Web & Wikipedia". Techdirt. Retrieved January 15, 2012.
- ↑ "Wikimedia is liable for contents of Wikipedia articles, German court rules". PCWorld. November 27, 2013. Retrieved December 5, 2013.
- ↑ "Angående stämningsansökan från BUS mot offentligkonst.se". Wikimedia Sverige. Retrieved 2015-10-25.
- ↑ Bob.Reaman. "ACMS Public Access". state.nj.us. Retrieved 2015-10-25.
- ↑ http://www.williamslopatto.com/uploads/2/5/8/4/25843913/blacklight_power_inc._complaint.pdf
- ↑ Wales, Jimmy; Tretikov, Lila (March 10, 2015). "Stop Spying on Wikipedia Users". The New York Times. San Francisco. Retrieved March 10, 2015.
- ↑ Paulson, Michelle; Brigham, Geoff (March 10, 2015). "Wikimedia v. NSA: Wikimedia Foundation files suit against NSA to challenge upstream mass surveillance". Wikimedia blog. Archived from the original on March 10, 2015. Retrieved March 10, 2015.
- ↑ Rayman, Noah (April 14, 2015). "Saving Wikipedia: Meet Lila Tretikov". Time.
- ↑ Farivar, Cyrus (October 23, 2015). "Judge tosses Wikimedia's anti-NSA lawsuit because Wikipedia isn't big enough. Not enough facts to "plausibly establish that the NSA is using upstream surveillance."". Ars Technica. Retrieved March 4, 2016.
- ↑ "Wikimedia v. NSA - D. MD. Opinion". ACLU. October 23, 2015. Retrieved March 4, 2016.
- ↑ "Appeal No. 15-2560. Brief for plaintiffs–appellants" (PDF). ACLU. February 17, 2016. Retrieved March 5, 2016.
- ↑ Hern, Alex (February 26, 2016). "Head of Wikimedia resigns over search engine plans". The Guardian.
- ↑ "Online-Enzyklopädie: Chefin der Wikipedia-Stiftung tritt zurück". Spiegel Online. February 26, 2016.
External links
- Official website
- Official blog
- Official site navigation
- #wikimedia connect Wikimedia on freenode
- WMF mailing list archives
- Sheldon Rampton's 2003 post on mail.wikipedia.org
- Wikimedia Foundation 2010–11 Annual Plan, WMF wiki
- Foundation's financial report, WMF wiki
- Wikimedia Foundation annual report, WMF wiki
- The Wikimedia Foundation bylaws, WMF wiki
Other
- Wikimedia Foundation companies grouped at OpenCorporates
- The Wikimedia Foundation profile at Charity Navigator, charitynavigator.org
- Organizational Profile – National Center for Charitable Statistics (Urban Institute)
- Wikimedia Foundation on Twitter







